保持联系
姓名 *
电话 *
留言内容 *
免费参观预约
填写预约人信息
名:
话:
验证码:
区:
本人同意泰康之家个人信息使用授权
40060-95522
联系我们
授权同意
本人授权泰康之家(北京)投资有限公司(以下简称“贵司”) ,基于提供更优质服务和产品的目的,将本人提供给贵司的个人信息、本人享受贵司服务产生的信息(包含本条款出具/签署之前提供和产生的信息)以及贵司根据本条款约定查询、收集的信息,向泰康集团或合作机构披露,同意贵司将其用于存储、查询、开展市场调查、信息数据分析及为本人提供服务等合法途径。 本人承诺向贵司提供的个人相关信息的真实性和准确性,授权贵司或泰康集团向合作机构对本人的个人信息真实性和准确性进行核验,并承担因个人提供信息不真实、不准确造成的一切责任。
同意
关闭
业务合作
* 企业名称:
* 联系人姓名:
* 手机号码:
邮箱:
合作描述:
请准确填写您的企业信息及联系方式,在提交合作意向后,我们会根据
您所填写的内容,安排专业工作人员为您提供服务。
83岁长辈从常年依靠降糖药到如今停药,泰康之家这位营养师是如何做到的?

创建时间:2022-11-09

在泰康之家·大清谷的餐厅里,总能听到这样的关怀。每日用餐时间,作为营养师的苗凤霞都会出现在居民餐厅,仔细关心着社区居民的饮食。

都说“药补不如食补”,在中国人的营养观念中,膳食搭配对于身体健康的管理尤为重要。苗凤霞便是带着这样的观念投身营养师职业,一做就是15年。

2021年,一个偶然的机会,苗凤霞了解到泰康之家·大清谷的招聘信息,凭借丰富的理论知识和专业技能储备,她成为了大清谷居民们的专职营养师。



健康饮食要从观念抓起


在加入泰康之家之前,苗凤霞在三甲医院里做营养师。专科出身加之15年的医院营养师经历,让苗凤霞在疾病营养、老年营养、慢病管理等方面颇具临床经验。她对待患者的细心和耐心,也让她颇受敬重,甚至有不少慢病患者点名要苗凤霞来做营养搭配。

但医院的营养师工作,有一定局限性。苗凤霞介绍到,营养改善的效果需要长时间调理才会有显著成效,但在医院,患者一般会在医生的病理评估下择期出院。也就是说,当患者出院后,她便无权再为其进行营养指导,而更重要的是,患者的饮食习惯也很难通过短暂的住院期间而发生改变。

图片

图片

苗凤霞为居民做营养宣讲


与先前在医院的工作方式不同,在泰康之家·大清谷,苗凤霞需要长期服务固定的居民,这就为苗凤霞给居民们树立健康饮食观念提供了环境。“居民们从观念意识上可以有所改变,才会真正有所行动。”


在泰康之家·大清谷,苗凤霞每月举办2-3次营养大讲堂——根据季节及需要解决的营养问题选择主题内容,面向大清谷的居民和其他工作伙伴进行营养宣讲,也会将居民遇到的营养问题制作成科普文章,再为其搭配健康食谱。


同时,她还积极对居民的营养餐进行干预指导。每周五天时间,其中三天在护理公寓指导,另外两天到独立区和自助区收集居民餐饮意见,了解居民的进食结构和进食量,为餐厅提供最佳的营养餐配比建议。


不仅如此,依托于泰康的长期照护体系(TK-LTC),针对护理公寓中有营养高风险的居民,苗凤霞还会从营养师的角度来分析其饮食需求及现阶段的营养问题,并提供解决方案和建议,通过专业实践带来的实质性改善,来改变居民的饮食观念。

●七普数据显示,我国60岁以上人群占据18.7%,65岁以上人群占据13.5%。其中75%以上的长者就患有一种或以上的慢病,而对于长者的健康管理,不仅是在药物治疗上,更应该在日常生活上。“我们都说‘民以食为天’,生活中每个人都需要吃饭,每个人都需要树立健康饮食的观念,才能保持或者恢复身体健康。”苗凤霞说。


社区中的降糖专家


陈东升董事长曾说“百岁人生来临,人人长期带病生存。”对于这句话,苗凤霞深表认可。


她表示:“目前在泰康之家·大清谷居住着350多位居民,糖尿病患者大约100多位。”如今,糖尿病已经成为一种高发慢性病,影响着人们的身体健康,甚至危及生命。


凭着多年的医疗和营养师工作经验积累,苗凤霞在糖尿病患者的营养餐配比上,具有独到的技术手段。在她的调理下,十多位居民的体况得到明显改善。其中,居民李叔叔被改善到停药的案例最具有代表性。






●  在独立区居住的李叔叔今年83岁,身患糖尿病十多年,常年依靠药物降糖,苗凤霞走访了解后,首先对他进行了血糖等体况指标检查,针对李叔叔的身体情况,研究制定了个性化营养配餐。


●  同时,苗凤霞也一直监督李叔叔的饮食,“我会让他先吃蔬菜,然后再吃点荤菜,最后吃主食。”


●  在李叔叔的营养配餐中,主食不会是吃白米饭、粥之类的精细粮,而是选杂粮或者薯类,比如说山药、南瓜、玉米、芋头等。这些主食对血糖影响较小,既能满足李叔叔的营养需求,又对他血液中的血糖含量影响不大。


一段时间下来,李叔叔的血糖已经恢复到正常值内,在苗凤霞制定的健康饮食管理方案和定期血糖监测下,如今的李叔叔已经停用降糖药。


“李叔叔的血糖改善情况是一个很好的例子。”苗凤霞表示,李叔叔停药的经历为社区患有糖尿病的居民树立了榜样,越来越多的人希望苗凤霞来帮助他们改善血糖。


接下来,苗凤霞计划在泰康之家·大清谷成立一个糖尿病管理小组,根据中国营养学会发布的《中国居民膳食指南》,以及衍生的《中国居民平衡膳食宝塔》和相关老年版膳食指南,联合社区内的行政总厨制定对改善血糖有益的健康食谱,帮助社区内患有糖尿病的居民改善血糖。



对症下“药”


苗凤霞总结,自己的工作很复杂,要根据不同情况去做调整,除了做“普适性”的宣讲以外,还需要做“针对性”的营养咨询。


图片

苗凤霞(右)在为居民讲解营养知识


去年九月,在北京进行培训的苗凤霞接到了社区的电话,90岁的居民林叔叔因为胃部肿瘤导致消化道出血,被紧急送医。苗凤霞介绍到,林叔叔看起来身体很健壮,175cm的身高,体重80kg,直到查出胃部肿瘤,一切都变了——住院十天,林叔叔瘦了5公斤,看到他的状态,每个人都很担忧,社区希望苗凤霞可以帮林叔叔调养身体。


因为林叔叔有胃病,在饮食方面有诸多禁忌。苗凤霞详细了解了林叔叔的饮食习惯和身体状况,找到了林叔叔的营养问题,通过每日饮食的搭配,有针对性地为他定制了一套食谱。“这个食谱不仅细致到每天吃什么,甚至怎么吃,吃多少,都有详细说明。”


自那以后,此前一直在家做饭吃的林叔叔,来到了泰康之家·大清谷的餐厅,每日点餐送到房间。期间,苗凤霞一直监督林叔叔的各项指标,并持续对他做营养宣教,针对饮食不足的部分,她使用包括补充蛋白、营养素在内的营养补充剂做营养补充。三个月的时间里,林叔叔的体重恢复到80kg。


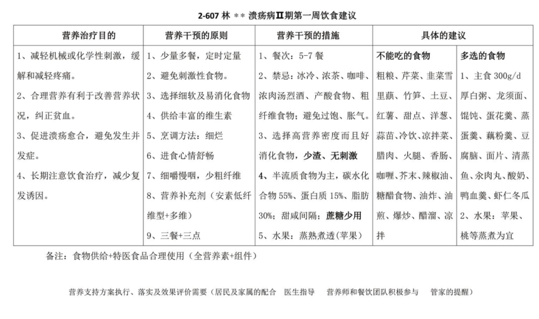
图片

居民林叔叔营养干预建议


在苗凤霞看来,“食疗”的过程和看病一样,需要“对症下药”。苗凤霞表示,随着社区居民越住越多,疾病的种类也越来越多,如果只是简单的入户随访和营养宣讲,对居民的影响不大。


“有针对性的调养对居民健康尤为重要,所以我们除了集体的宣讲之外,还需要像看病问诊一样,一对一地为每位居民做定制化营养建议。”为此,苗凤霞还积极开展社区内营养咨询门诊的工作,希望为更多的居民带去健康的晚年生活。


苗凤霞表示,她加入泰康之家,就是被这里“医养融合”的养老方式吸引。其中的养,离不开居民的一日三餐。


在泰康之家养老社区里,有温馨舒适的就餐环境,有种类丰富的营养美味,也有专业的营养师为居民提供服务。


在营养大讲堂上,营养师通过真实的案例,为长辈们讲解如何合理地搭配食材,以确保更有效地吸收营养并取得最好的食疗效果,以及如何科学运动,保持健康的生活规律和心理状态。


走进泰康之家的餐厅,可以见到各式健康、美味、营养、适老的美食。泰康之家餐饮团队以膳食宝塔为基础,以政府倡导的“三减三健”为原则,对菜单进行日常的审核编制,营养师再结合居民的饮食特点和特征,指导居民餐饮膳食搭配,确保居民的科学用餐。


此外,社区通过为居民制定健康饮食干预方案,指导居民科学合理地配餐用餐,实现对居民营养膳食精细化管理。居民们可根据自身的营养需求定量,实时掌握每餐的热量、蛋白质等营养信息,并根据膳食数据报告调整饮食结构,达到营养均衡的目的。


“专业的事交给专业的人做”,这些专业化、体系化的营养搭配模式,是和苗凤霞一样的每个营养师努力的结果,也是为居民乐享健康晚年构筑的健康堡垒。